Teresa Torres: Continuous Discovery Habits
Teresa Torres is a speaker and coach who advances product management teams towards modern, lean product managenent practices. Based on her experiences from training many teams and engaging with various companies, she has summarized her approach in this book.
Key takeaways (learnings) for me so far are:
- The product trio
- Opportunity Solution Trees (OST)
- Continuous interviewing and interview snapshots
The product trio
The product trio comprises the three roles
- product manager
- software engineer and
- designer
It’s this trio that is responsible for conducting product discovery activities.
While this is not new for me, it re-affirms my personal view.
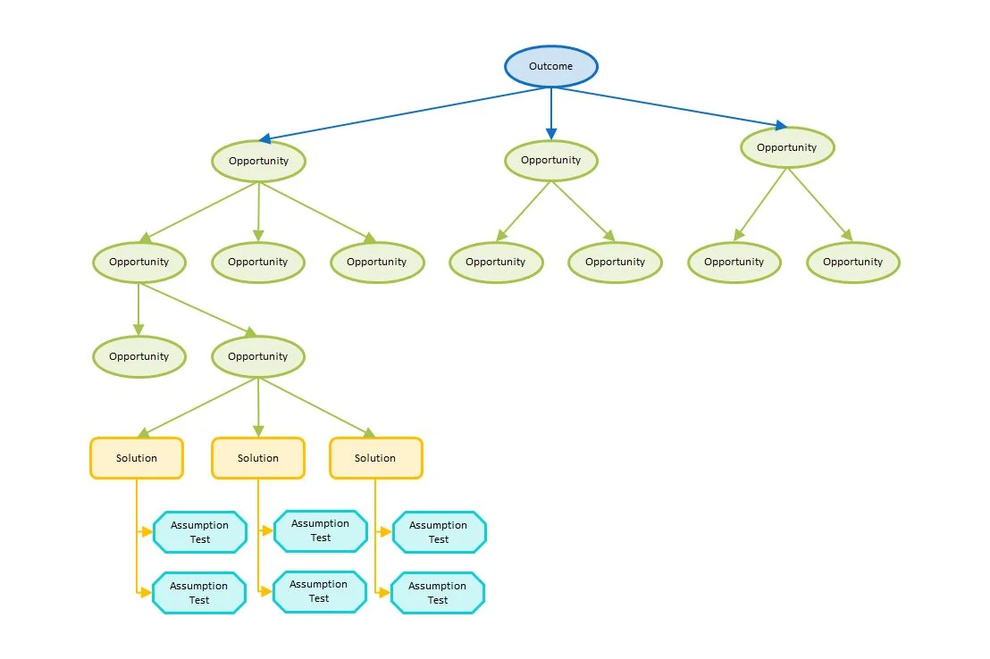
Opportunity Solution Trees (OST)
Opportunity Solution Trees are an approach for structuring and visualizing the typically chaotic approach of product discovery.
- At the top is a desired outcome that is derived from a business goal
- Linked to the outcome are opportunities how this goal can be achieved. Opportunities not only cover problems that can to be solved for customers, but also other customer needs, pain points and desires. Oppoertunities can be broken down, forming sub-branches of the opportunity tree.
- For each opportunity, there can be multiple solutions. Opportunities and solutions form the so-called problem-solution space, and they can mutually influence each other.
- Solutions need to be validated as without evidence, they are only assumptions. Hence, There can be multiple assumption tests linked to the solutions.

Opportunity Solution Tree (OST) structure as defined by Teresa Torres. Note that I have added colors to make the levels more distinguishable.
Interestingly, the OST framework is akin to the GIST framework by Itamar Gilad. I’ll probably write more about this in a future blog post.
Continuous interviewing and interview snapshots
In chapter 5, Teresa describes the approach of continuous interviewing - a technique (or better: habit) that I perceive as being fundamental to product discovery.
While the UX methods I am familiar with primarily use an interview guide, Teresa introduces the more lean interview snapshot which I find very interesting.

Interview Snapshot template by Teresa Torres. Note that I have added the term “Experience Map” to denote what is shown in the graphics.
Summary
All in all, it is an interesting book to read with several new and innovative approaches to lean product management.